No Cost Download For multi-axis CNC and high-speed machining, Autodesk PowerMill Ultimate full version for Windows PC is a CAM software solution. Process large, intricate pieces more quickly and with superior surface quality.
PowerMill Ultimate by Autodesk Summary
One of the most sophisticated systems available today for configuring CNC machine tools is PowerMill, and since it was purchased, numerous modifications have been made.
Moreover, PowerMill provides novel additive manufacturing capabilities. Get simplified 5-axis collision avoidance, better high-efficiency roughing, more teamwork, and CNC machining settings.
Lastly, it’s important to remember that subscribers to both PowerMill and FeatureCAM have direct access to the Autodesk Drive. In order to allow Windows users to save directly to Drive from Windows Explorer, this makes use of the Autodesk Desktop Connector. Additionally, it incorporates Fusion Production for individuals who want to learn more about shop floor management.
Autodesk PowerMill Ultimate features
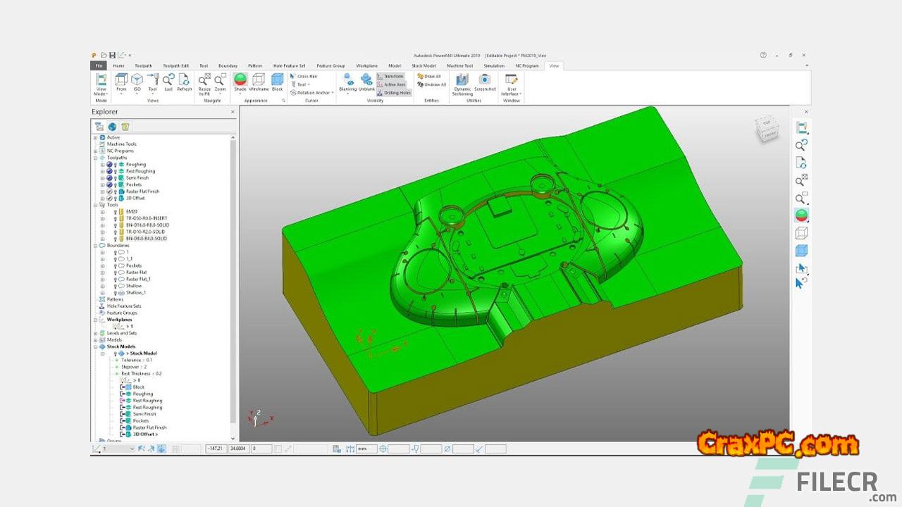
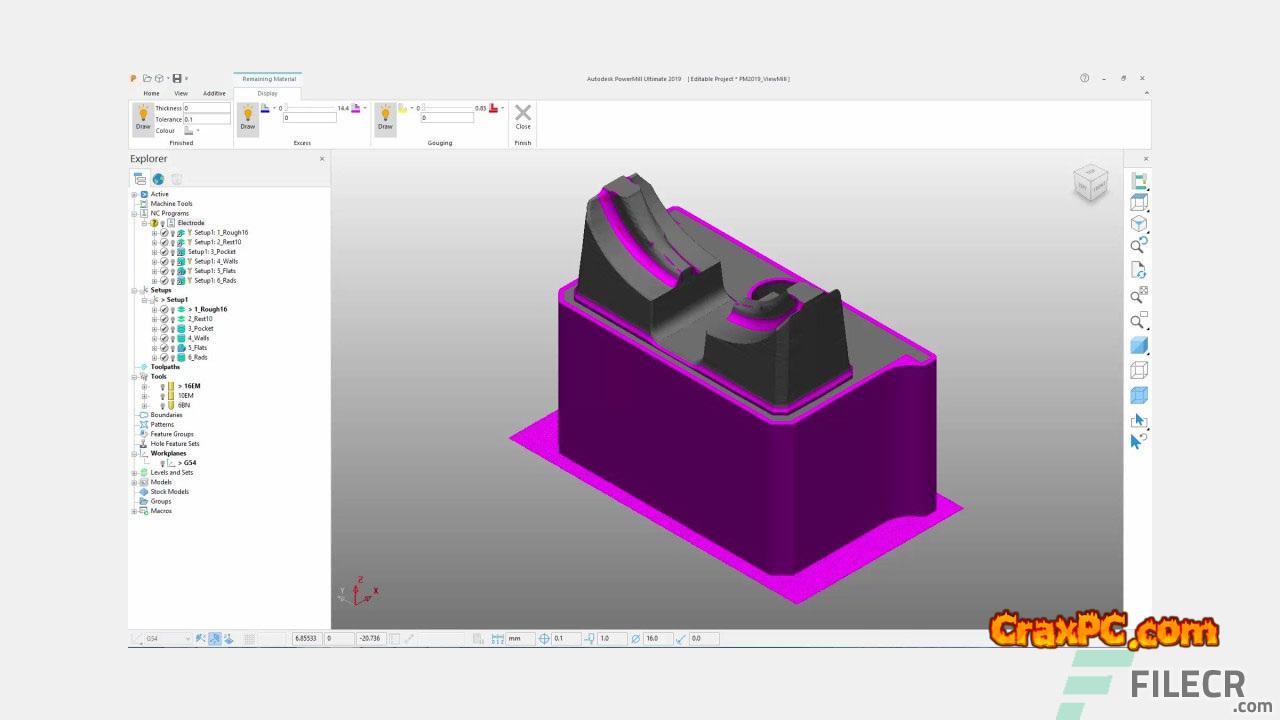
The user interface is appropriate for high-speed application performance; ascertain the most effective means of cutting time and resources to minimize energy, time, and manufacturing expenses; and boost the end product’s efficiency. Advanced machining procedures including Mhdvdhkary, roughing, conventional and high-speed finishing, etc.
Engineering, molding, automotive, and other industries employ indigenous domestic components, and the capacity to accurately regulate the thickness during material removal activities
execute a number of intricate and sophisticated computations to avoid running into the wall tool and workpiece.
High-power display for motion graphics and simulation tools
System specifications and technical information
Microsoft Windows 7/8/8.1/10/11 is supported.
CPU: 64-bit multicore processors, including the AMD Phenom II or the Intel Core i7
8 GB of RAM (up to 16 GB recommended)
160 GB of hard disk space
